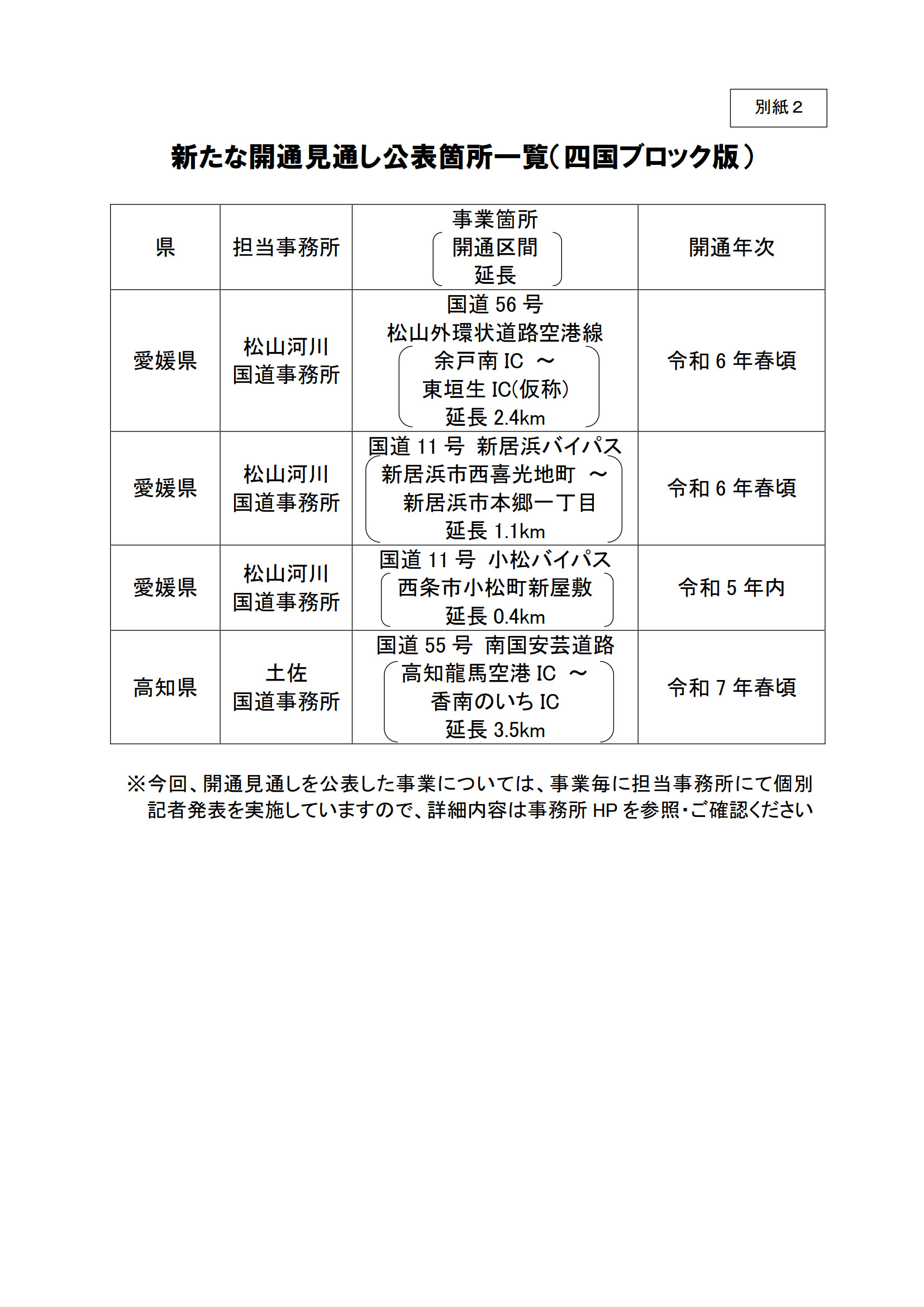
国交省、全国で新たな道路開通時期見通し公表。「道路の5か年対策プログラム」発表(26/29)

    もっと見る
      もっと見る
        もっと見る
          もっと見る
          • 前の画像

          • (26/29)
          • 次の画像

          • 記事へ

          • 前の画像

          • (26/29)
          • 次の画像

          • 記事へ

          関連記事
          • 国交省、2021年度予算配分発表。北千葉道路や名神湾岸連絡線、札幌・創成川通、沖縄・西原バイパスなど新規事業化

            2021年3月30日

          • 三重県、鈴鹿亀山道路の都市計画決定。新名神/東名阪道 亀山JCTと北勢バイパスを結ぶ自動車専用道

            2021年2月16日

          • 高知南国道路 高知道~高知南ICが2月27日開通。全線開通で高知空港のアクセス向上

            2021年1月7日

          • 中部横断道 南部ICから道の駅「なんぶ」へ直接アクセスできる連絡道路が12月23日開通

            2020年12月21日

          • 岐阜~福井県境の「冠山峠道路 第2号トンネル」が貫通。掘削に約6年かけた福井最長の道路トンネル

            2020年11月5日

          • 国道4号 仙台バイパスの1.8kmが10月9日に6車線化。残り区間の立体化も今年度着手

            2020年10月6日

          • 北近畿豊岡道 但馬空港IC~日高神鍋高原ICが11月1日16時開通。コウノトリ但馬空港至近へ延伸

            2020年9月17日

          • 国交省、新潟~福島県境の国道289号「八十里越」工事を全面再開。車両不通区間の解消目指す

            2020年4月20日

          • 中部縦貫道 大野油坂道路 大野IC~和泉IC間が2022年度開通へ。福井~岐阜県境越えの北陸道~東海北陸道間全通へ残り1区間

            2020年4月17日

          • 中部横断道の無料区間、富沢IC~南部ICが11月17日15時開通。2020年内に新東名~中央道間全通へ

            2019年10月1日

          • 九州中央道 小池高山IC~山都中島西ICが12月16日15時開通。九州道と内陸部を結ぶ無料道路が延伸

            2018年11月8日

          • 国道17号 上武道路で4車線化に向けた交通切り替え。5月13日12時~。対面通行解消

            2021年5月7日

          • ラグーナテンボス、プール営業を6月26日開始。ナイトプールも

            2021年5月17日

          • 茨城県、茨城空港アクセス道路を6月16日全線開通。常磐道 石岡小美玉SIC~空港間を約16分短縮

            2021年5月27日

          • 国交省、「道の駅」6駅を新規登録。新たに「防災道の駅」も選定開始、広域的防災拠点として重点支援

            2021年6月11日

          • 西九州道 松浦佐々道路の新設IC名は「平戸IC」「江迎鹿町IC」に決定

            2021年7月19日

          • 東名/新東名~中央道がつながる。中部横断道 山梨~静岡間が8月29日全線開通。富士山周辺を高規格道路で周遊可能に

            2021年7月21日

          • 熊野尾鷲道路 尾鷲北~尾鷲南が8月29日全線開通。紀勢道~熊野大泊IC間の分断解消

            2021年7月21日

          • 全国4か所のスマートICに事業許可。新たに6か所で準備段階調査着手へ

            2021年8月6日

          • 中部縦貫道 勝山IC~大野IC、9月~10月に約1か月間の終日通行止め。大野油坂道路・2023年度開通予定区間の工事

            2021年8月26日

          • 国道17号 上武道路、前橋市内の約2.6kmを9月10日に4車線化開通

            2021年8月27日

          • 国交省、小田急線車内傷害事件の対策とりまとめ。防犯カメラの不審者/不審物検知の高度化など

            2021年9月24日

          • 国道33号「高知西バイパス」、12月4日全線開通。“仁淀ブルー”や映画「竜とそばかすの姫」舞台などへのアクセス向上

            2021年11月10日

          • 国道19号 桜沢トンネル(桜沢改良)が11月28日開通。長野県塩尻市の難所を回避

            2021年11月10日

          • 東北中央道 村山本飯田IC~大石田村山ICが12月11日開通

            2021年11月17日

          • 新名神 大津JCT(仮称)~城陽JCT・IC間は2024年度に暫定4車線開通へ。用地引き渡し未了や工事難航で遅れ

            2022年1月5日

          • 「一宮西港道路」「名古屋三河道路」の概略ルートや構造の検討に着手決定。南北・東西の道路網強化

            2022年3月4日

          • 本サイトのご利用について
          • お問い合わせ
          • 広告掲載のご案内
          • プライバシーポリシー
          • 会社概要
          • インプレスグループ
          • 特定商取引法に基づく表示

          Copyright ©2018Impress Corporation. All rights reserved.