前の画像
記事へ
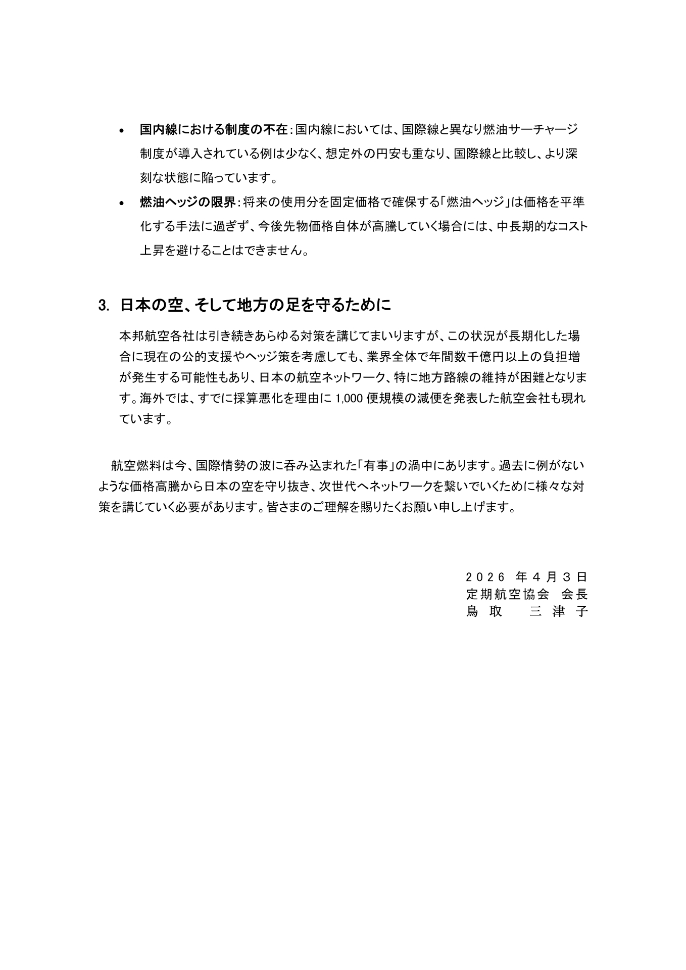
緊急声明の全文 ※画像を開いてからクリックで拡大
機内持ち込みの手荷物に新たなルール。ハンドバッグなど身の回り品は「前の座席下に入る大きさ」まで
2026年3月26日
モバイルバッテリー機内持ち込みは1人2個まで&再充電禁止。ICAOが新たな国際基準を発効
2026年3月30日
JESTA(電子渡航認証制度)創設へ向け、入管法の改正案が閣議決定
2026年3月11日
成田空港、新滑走路は供用見通し示せず。B滑走路の延伸部を2029年度内に先行供用。全用地の確保率は89.7%
2026年4月2日
国際中距離線ブランドのエアージャパン、本日ラストフライト。「培った知見はANA発展のための財産に」
2026年3月28日
国内線の機内持ち込み、4月24日から新ルール適用。モバイルバッテリーのWh数とは? PC/ゲーム/カメラも確認しよう
2026年4月14日
ピーチ、国内外の航空券が片道2990円~。燃油サーチャージなし「ソウル(金浦)線就航1周年記念セール」
2026年4月15日
羽田空港、管制システム障害により搭乗を一時中断。保安検査場で入場制限も実施、全国の発着便で遅延・欠航が発生
2026年4月21日