前の画像
次の画像
記事へ
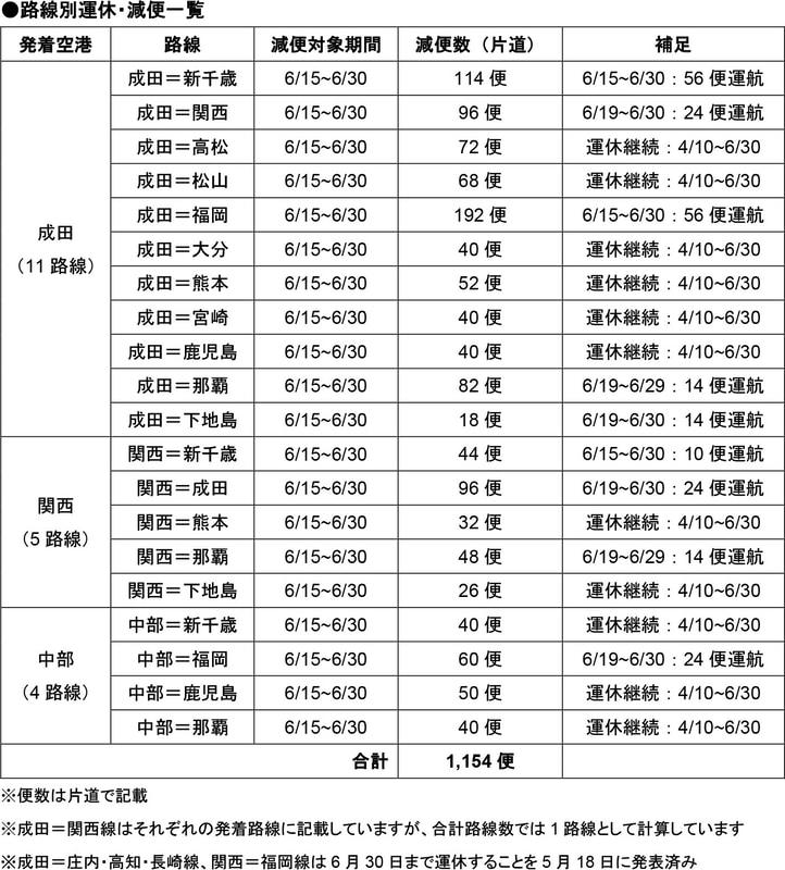
6月15日~30日の国内線運休/減便状況(6月2日発表)
成田空港第3ターミナルでLCCが共同イベント。一丸となって利用者に感謝のお見送り
2020年5月31日
ジェットスター、6月~7月に国際線で追加運休。6月14日まで国際線全路線運休
2020年5月26日
ジェットスター、6月1日~30日に国内23路線/国際5路線で運休・減便
2020年5月18日
ジェットスター、安心安全な空旅のための取り組みをまとめた「Fly Well」プログラム公開
2020年6月6日
叡山電車、漫画・アニメコラボ企画を再開。新たなコラボレーションも予定
2020年6月12日
ジェットスター・ジャパン、7月23日から国内線全路線を運航。6月19日から順次復便開始
2020年6月17日
ジェットスター、成田~新千歳/福岡/宮古などが片道999円のセール
2021年5月25日
ジェットスター、往復購入で復路9円のスーパースターセール
2021年6月28日